杨思灵 叶世隆:印度与东非国家的军事安全互动——基于国际政治多重空间意识论视角
时间:2025/12/11 10:36:14|点击数:
内容提要 本文基于国际政治多重空间意识论的分析视角,剖析印度近年来不断加强与东非国家军事安全互动的深层动因与发展前景。文章认为,印度此举并非由单一因素驱动,而是其领地、人口、文化、发展、荣誉与权力六重空间意识共同塑造的战略选择。印度将印度洋视为自身天然的势力范围与安全命脉,旨在通过深化与东非国家的全方位防务合作,确立其作为“净安全提供者”和地区领导者的地位,最终服务于其谋求全球性大国地位的战略目标。然而,印度日益凸显的极端利己性战略取向——表现为在领土争端中的强硬立场、主导地区事务的权力野心以及强推印度教文化的优越感——正构成其与东非国家关系长远发展的根本制约。基于历史经验与现实利益,东非国家普遍奉行多元平衡外交,难以接受任何单一外部力量的主导。因此,若印度不能调整其极端利己的战略心态,其在东非的军事布局与影响力拓展将难以持续,甚至可能引发东非国家的警惕与疏离。
关键词 印度 东非国家 军事安全 海洋安全 多重空间意识
作者简介 杨思灵,云南省社会科学院南亚研究所研究员(昆明650034);叶世隆,云南中医药大学副教授(昆明650500)。
非洲是国际政治多极格局发展中不可或缺的力量,因而争取非洲尤其是加强与非洲的合作已成为地区大国及国际组织的优先选项。近年来,作为致力于在国际舞台上发挥重要影响力的国家,印度尤为重视加强与非洲的合作与互动,从高层政治交往到民间交流,从经济合作到军事安全互动,从双边安排到多边机制推进,印度与非洲互动与合作的领域越来越广泛。客观而言,印度对非战略布局的重点主要集中于包括印度洋岛国在内的东非国家,这从印度开始与这些国家进行多边联合军演机制化可以看出端倪。尽管印度此举包括多重战略意图,但是从国际政治多重空间意识论的视角来看,印度与东非国家的军事安全互动存在限度,即印度极端利己性多重空间意识的回归将限制其为地区提供公共产品。
文献回顾
印度与非洲的互动与合作正逐渐成为学术界关注和研究的重点,现有研究成果主要聚焦于以下四个方面。
一是聚焦印度的非洲政策及战略。非洲是全球南方中极为重要的角色之一,因此从全球南方视角审视印度对非政策成为学者关注的重点。有研究指出,莫迪执政以来强化印非在军事、海洋、能源及其他新兴领域的合作。还有学者认为,印度在推进与非洲合作中试图建构“第三条道路”,以彰显印度与非洲合作的独特性。从印太战略角度讨论印度的非洲政策是近年来较热门的研究方向。相关研究指出,印度推进与非洲的合作有加强战略自信以提高其在美日印澳四边安全对话机制中涉非议题发言权的意图。另有学者重点考察莫迪总理第一任期内的非洲政策,并分析非洲对印度的重要性。此外,印度通过赠送圣雄甘地塑像在非洲开展公共外交也受到学者重视。但有学者指出,有时候纪念碑或者塑像会被一些非洲国家视为耻辱象征,因为甘地曾发表过涉及种族的不当言论。
二是印度与非洲的经济合作逐渐受到重视。近年来,印度是新兴经济体中增长速度较快的国家,推动与其他行为体的经济合作成为印度政府的重要选项。印度企业主要依靠低端制成品经营非洲市场,但已开始逐步向非洲推广数字支付系统。从粮食安全角度对印度与非洲经济合作的研究认为,该领域是印度拉拢非洲国家的战略抓手。还有学者注意到印度与非洲正在加强能源合作以及发展战略伙伴关系。此外,印度与东非在蓝色经济领域也加大合作力度。从非洲视角看,印非关系是其与亚洲大国开展合作的关键双边关系之一。
三是印度与非洲的海洋合作受到学术界关注。有研究系统梳理印度与非洲的海洋合作,指出莫迪政府出于同中国竞争的需要推出“萨加尔”战略,深化对非海洋合作,谋求成为全球南方“领导者”和印度洋净安全提供者,获取印度洋主导地位,并为成为联合国安理会常任理事国争取非洲国家的信任和支持。自莫迪执政以来,印度逐渐加大在西印度洋区域安全布局与拓展关系的力度。有学者认为印度加强与非洲在印度洋的安全合作符合双方利益。
四是印度与东非的互动也受到学术界高度关注。有研究较为系统地梳理印度与东非国家的关系,注意到印度人在东非国家中社会地位发生变化,指出印度与东非国家关系以不结盟为政治基础、经济外交为核心,印度人是联系纽带,推动印度洋区域合作不断强化。还有研究聚焦东非医疗旅游崛起中的印度因素,指出印度私立医疗集团在东非区域性医疗旅游崛起过程中扮演了重要角色,促进了东非私立医疗领域的发展。印度与东非的人文联系引起学术界较为广泛的兴趣,有学者从东非印度人的视角进行研究,认为印度在东非的软实力建设面临机遇与挑战。另有学者注意到东非在印度权力崛起方面扮演着重要角色,印度为东非国家提供了除“华盛顿共识”与“北京共识”之外的选择。
从研究现状来看,印度与东非国家互动已经受到学界重视,但目前对双方军事安全互动的研究仍不充分,尤其未能注意到印度正试图将包括印度洋岛国在内的东非国家视为一个整体推进军事安全合作。有鉴于此,本文在较为系统梳理印度与东非国家军事安全互动过程的基础上,对印度的战略意图进行分析,并从行为体多重空间意识普遍性与交互的角度研判印度与东非国家军事安全互动的前景。
印度与东非国家军事安全互动的趋向
印度与东非国家的军事安全互动起步于其与印度洋岛国的合作。尽管早在20世纪90年代中期印度就立下建设“蓝水海军”的雄伟目标,但囿于经济实力,其海洋抱负未能充分施展。不过,随着经济发展渐有起色,印度的海洋梦想被摆到地区战略中的优先位置。在2007年《自由使用海洋:印度的海洋军事战略》(Freedom to Use the Seas:India’s Maritime Military Strategy)(简称“2007年海洋战略”)中,印度声称在今后几十年中成为最重要的经济、技术和文化权力中心之一。国际地缘政治上的重新定位对国家实力提出更高要求,军事实力是一个关键方面。因此,在军事力量领域,2007年海洋战略提出将保障印度在任何情况下都可以为国家目的自由地使用海洋。印度开始关注海洋关键隘口的地缘政治价值,包括霍尔木兹海峡、苏伊士运河与红海、曼德海峡及非洲之角、马六甲海峡、龙目海峡、巽他海峡和非洲好望角等。同时,域外大国围绕自然资源与战略地理位置,在非洲和印度洋地区的竞争态势也日趋明显。在此背景下,2007年海洋战略详细阐释了在和平与冲突时期印度可以采取的应对战略。
半岛特征、地缘战略位置以及人口优势,使印度将印度洋视为自家后院,保障印度洋安全是维护其周边安全最重要因素之一,印度海洋安全专家认为印度洋就是“印度的洋”。2007年海洋战略宣告了印度向海洋进军的雄心,企图将印度洋地区塑造为印度发挥支配作用的势力范围。因此,从印度洋岛国到东非印度洋沿岸国家,都在印度海洋战略中占据特殊地位。为了抵制中国进入西印度洋,作为非洲桥头堡的毛里求斯在印度海洋战略中的重要性与日俱增,印度更加重视发展与毛里求斯、塞舌尔的安全合作。从印度洋岛国开始,印度与东非的军事安全互动逐渐发展与加强,标志性事件是2009年4—5月塞舌尔附近连续发生针对英国、乌克兰等国货轮的劫持事件,塞舌尔向印度求助,印度当即派出远海巡逻舰“尼德沙克”号赴塞舌尔附近巡逻。由此,印度彰显了其与西印度洋地区东非国家海洋伙伴关系的战略重要性。随后,印度与部分东非国家的军事安全合作逐渐密切,不仅与马达加斯加、莫桑比克、塞舌尔签署了正式防务合作协议,甚至在马达加斯加建立监听站。
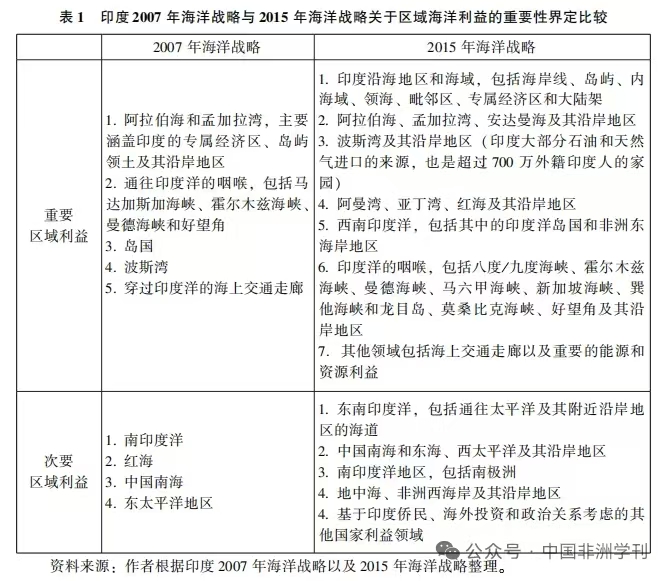
客观来看,全面推进与东非国家军事安全互动是在莫迪总理执政之后。2015年10月,印度发布《确保海洋安全:印度的海洋安全战略》(Ensuring Secure Seas:Indian Maritime Security Strategy)(简称“2015年海洋战略”)。这份报告在2007年海洋战略的基础上修改而成,进一步明确了印度的海洋利益:保护印度的主权和领土完整免受海洋环境威胁;促进印度航运、渔业、贸易、能源供应、海洋领域资产和资源的安全;追求印度海域、周边海域的和平、稳定与安全及其他领域的海洋利益;保护海洋方面的其他国家利益。更为关键的是,相较2007年海洋战略,2015年海洋战略在界定重要区域利益时,明确了西南印度洋包括其中的印度洋岛国和非洲东海岸地区是涉及印度海域利益的重要区域,这表明将包括印度洋岛国在内的东非视作一个整体区域并与之加强军事安全互动,是印度海洋战略的既定议程与目标。

虽然印度设定的海洋利益区域非常广泛,但以印度现有的综合实力而言,不可能全面推进其海洋战略中的重要及次要区域利益,东非成为印度推进海洋安全合作和军事安全互动优先地区之一。莫迪执政以来,印度与东非的军事安全互动呈现三个趋向:军事安全互动主体的安全伙伴关系全面化、军事安全互动内容多样化与军事安全互动多边化。
第一,印度与东非军事安全互动主体的安全伙伴关系全面化。
在东非地区,马达加斯加、塞舌尔、毛里求斯、莫桑比克、肯尼亚可以视为印度传统军事安全互动的主要伙伴。莫迪执政以来,这种传统的军事安全伙伴关系得到延续与强化。例如,印度和马达加斯加于2018年3月签署国防领域合作谅解备忘录,确定未来双方合作的关键领域包括培训和能力建设以及维护海上安全。作为常规军事安全互动的重要组成部分,印度军舰访问马达加斯加日益常态化。2024年印度总理莫迪与马达加斯加总统安德里·尼里纳·拉乔利纳进行首次会晤,标志着印度与马达加斯加伙伴关系加强。
在与塞舌尔的军事安全互动方面,双方在高层往来、培训、国防装备供应与能力建设等方面持续开展合作。21世纪初,印度海军与塞舌尔国防军就在维多利亚港进行联合军事演习,印度还帮助塞舌尔建设海岸雷达监测系统。近年来,双方继续深化军事安全互动。如在培训方面,2017—2018年度70名塞舌尔国防军参加在印度举办的课程。2018年2月,印度与塞舌尔举行联合军事演习,双方在持续扩大海上安全合作以应对共同威胁和挑战方面进行磋商。不仅如此,作为西印度洋地区印度重要的安全合作伙伴,塞舌尔也成为印度军舰频频访问的对象,仅在2023年印度军舰就多次停靠塞舌尔的港口。
海上安全合作是印度与毛里求斯军事安全互动一个重要领域。早在2002年印度海军与毛里求斯海岸卫队就开展联合军演。印度常自视为毛里求斯的“第一响应者”,如2007年日本“若潮”号货轮在毛里求斯海岸搁浅引发大规模漏油事故,印度是首批回应毛里求斯求援的国家,并通过安全援助彰显了自身影响力。在海洋安全合作方面,双方关系较为紧密,联合监测与巡逻已经成为两国军事安全互动的常规内容,如2014年印度派出军舰向毛里求斯提供外岛支持,开展联合监测与巡逻,以加强印度洋地区的海上安全。印度与毛里求斯成立水文联合委员会,印度军舰持续不断赴毛里求斯进行水文测量和勘探。根据印度的说法,它与毛里求斯已发展成为一种全方位的关系,涵盖关键领域合作,包括以人为本的发展伙伴关系、国防和海上合作、贸易和商业联系等。
印度与莫桑比克的军事安全互动相对较早。2003年应莫桑比克政府的邀请,印度“兰吉特”号(Ranjit)和“苏瓦尔纳”号(Suvarna)军舰在莫桑比克首都马普托驻扎,以确保非洲联盟峰会期间的海上边境安全。2004年印度海军再次派出军舰为在莫桑比克举行的世界经济论坛峰会和非洲—太平洋—加勒比地区国家元首峰会提供安全保障。近年来,印度与莫桑比克的军事安全互动不断发展。2014年印度军舰到访莫桑比克,并赠送20支训练使用的步枪。为促进两国国防与军事安全合作,印度与莫桑比克成立防务联合工作组,讨论国防合作议题。2017年7月,印度海军参谋长苏尼尔·兰巴上将访问莫桑比克,探讨在国防和安全领域特别是海上安全领域的合作,这是莫桑比克独立以来印度对莫桑比克所进行的最高级别军事访问。2019年双方签署一系列与军事安全相关的协定,包括《水文测量合作备忘录》《白色航运信息共享备忘录》《莫桑比克专属经济区海洋安全的补充协定》等。
相较而言,科摩罗、坦桑尼亚、肯尼亚、埃塞俄比亚等过去并非印度开展军事安全互动的优先对象。但莫迪执政以来,印度分别与这些国家建立机制化的军事安全互动伙伴关系,实现在东非地区军事安全互动主体的安全伙伴关系全面化。例如2019年10月,印度副总统奈杜(Shri M.Venkaiah Naidu)对科摩罗进行历史性访问,双方签署包括国防领域在内的六项合作备忘录,被称为双边关系发展的里程碑。近年来印度与坦桑尼亚也不断突破传统的经济文化关系,在军事安全领域的合作取得明显进展。2014年印度海军三艘军舰访问坦桑尼亚的达累斯萨拉姆港,双方全面推进军事安全互动的重要事件是2021年1月成立联合国防合作委员会并召开第一次会议。2023年6月,印度与坦桑尼亚在阿鲁沙(Arusha)举行第二次联合国防合作委员会会议,7月两国海军联合在坦桑尼亚专属经济区进行监测。2025年印度与坦桑尼亚共同主持东非国家参与的多边联合军事演习,军事安全互动与合作已经成为双边关系的重要支柱。这些合作意味着坦桑尼亚在印度东非军事布局中的地位急剧上升。肯尼亚也日渐成为印度推进防务与安全合作的重要对象。2014年印度海军参谋长多万(Admiral R.K.Dhowan)访问肯尼亚,双方共同探讨反海盗合作计划;2016年印度与肯尼亚首次举行通道联合军事演习(PASSAGE Exercise,PASSEX);同年,两国签署国防合作谅解备忘录。此外,2019年2月,印度与肯尼亚成立联合国防合作委员会并举行第一次会议;2022年11月,双方在内罗毕(Nairobi)举行第二次联合国防合作委员会会议,全面回顾两国军事合作。近年来,印度与埃塞俄比亚的军事安全互动也不断加强,例如2022年埃塞俄比亚国防部长访问印度,并出席印非国防对话会议(IADD)。
第二,印度与东非军事安全互动的内容日益多元化与多样化。
印度与东非的军事安全互动内容日益多元化和多样化,包括军方高层与会议交流、军舰港口常态化访问、军事培训与能力建设、联合军事演习、海洋安全合作、军事装备供应、互动机制建设等。在军方高层交流方面,印度与东非各国军方高层交流已经实现常态化。以2022年为例,印度军方就与科摩罗、马达加斯加、毛里求斯、塞舌尔、埃塞俄比亚、肯尼亚、莫桑比克、坦桑尼亚等国进行较为密集的高层或代表团交流。军舰港口常态化访问或驻留是印度与东非军事安全互动的一个传统合作领域,已经形成较为成熟的“军舰外交”。在21世纪以来的20多年时间里,印度军舰成为东非国家港口的常客。2014年,印度派出多达四艘军舰访问马达加斯加,创下历史新高。
军事培训与能力建设是印度与东非国家军事安全互动的一项重要内容。根据1964年启动的经济技术合作计划,印度开始加大对非洲的投入,并向非洲国家提供各种各样的培训,国防与军事培训是重点内容。一方面印度在包括东非在内的国家设立培训机构,比如在埃塞俄比亚成立哈拉尔军事学院(Harar Military Academy),在坦桑尼亚成立指挥与参谋学院(Command and Staff College)。另一方面,印度不断向东非国家派出培训团队。2022年10月,一支由5名成员组成的印度海军机动训练队被派往马达加斯加训练特种部队。2023年11月,印度海军机动训练队乘坐“沙尔达号”访问安齐拉纳纳港,为马达加斯加海军军官提供为期两周的技术培训。联合军事演练也是印度与东非军事安全互动的重要内容。印度与多个东非国家都有常态化的联合军事演练机制,包括塞舌尔、毛里求斯、坦桑尼亚、马达加斯加等。
近年来印度在扩展与非洲国家安全合作中采取一些突破历史常规的做法,比如在非洲国家的使馆中增设国防合作分支机构。早期印度驻非洲国家的使馆中,只有肯尼亚、埃及、南非、尼日利亚、苏丹设有国防分支机构,但是在莫迪执政时期,政府批准在东非多个国家比如坦桑尼亚、埃塞俄比亚、莫桑比克、吉布提等的印度使馆增设国防分支机构。2018年印度称已将国防合作扩展至所有非洲环印度洋岛国。
第三,印度与东非军事安全互动表现出印度正从多边加大整合东非的趋向。
围绕东非国家,从双边到多边,印度已经建立起全景式的军事安全互动机制。比如联合军演机制,除了与大多数的东非国家进行定期或不定期双边海军联合演习之外,印度正在牵头开展多边联合军事演习,比如印度—莫桑比克—坦桑尼亚自2022年10月以来形成三边海军联合演习机制(IMT Trilat)。2024年3月,三方在莫桑比克举行第二次海军联合军事演习。这些演习表明印度致力于加强海上安全以及与印度洋地区邻国的合作。
2025年4月,印度与坦桑尼亚联合主办为期6天的关键海事合作联合军演(AIKEYME),被称为有史以来印度在非洲规模最大的海军联合演习,参加国包括科摩罗、吉布提、肯尼亚、马达加斯加、毛里求斯、莫桑比克、塞舌尔以及南非,除了南非,其余均为东非西印度洋地区国家。这是印度与多个非洲国家发展海上合作的重要里程碑,凸显印度寻求与非洲大陆建立更强劲的关系,同时加强在非洲地区影响力的野心。与曾经在东非参与由美国、英国、法国等举办的大型联合军事演习不同,在2025年的多方联合军演中,印度不再只是参与者或追随者,而是主导者,标志着印度开始主导推进与东非的多边军事安全互动。
印度加强与东非军事安全互动的逻辑
印度之所以加强与非洲国家的军事安全合作,出于以下几个原因:一是高度重视与非洲国家的关系,二是关注印度的能源安全,三是印度与非洲国家面临共同的安全挑战,四是平衡中国在非洲的影响,五是关注遍布非洲的印度裔社区。不过从国际政治多重空间意识论的视角,更能系统性地看出印度不断加强与东非军事安全互动,并日益在军事安全领域整合非洲的动机与意图。
国际政治多重空间意识论认为,行为体的对外行为总是受多重空间意识所规范,它们的关系状况受行为体之间多重空间意识及行为互动的影响,国家行为体的多重空间意识包括领地、人口、文化、发展、荣誉与权力意识,其中领地、人口、发展与物质力量有关,文化、荣誉、权力则属于观念范畴。印度不断加强与东非国家军事安全互动深受六重空间意识影响。
第一,领地空间意识是印度与东非军事安全互动的首要诱因。在印度领地空间意识中,西印度洋地区乃至印度洋处于非常特殊的位置,是关系印度安全的核心因素。正如贾瓦哈拉尔·尼赫鲁所说:“伟大的莫卧儿帝国虽然在印度强盛达二百年之久,可能从公元十七世纪开始就不能够与欧洲军队在同等条件下竞争了。但是欧洲的军队不可能来到印度,除非它控制了海路。”潘尼迦警告印度人:“就印度来说,应该记住,它是个具有半岛特点的国家,而它的贸易主要又依赖海上交通,这就使得海洋对它的命运大有影响。”从历史来看,欧洲列强也的确是顺着非洲东海岸而来征服印度的。1487年,欧洲人赛尔弥·迪亚士“发现”好望角,打开了欧洲人从海上直通印度的门户。此后欧洲列强纷至沓来,直到英国完全占据印度并将印度洋变为大英帝国的“内湖”。显然,为了掌握自己命运,不重蹈历史覆辙,加强对东非国家的军事安全影响是印度谋求大国地位的必经之路。此外,尽管在领地空间层面,印度与东非国家并无领土争端,但东非地区的海盗、恐怖主义等非传统安全威胁对印度构成一定挑战,也促使其在东非地区投入军事资源。
第二,人口空间意识是印度与东非军事安全互动的催化剂。非洲有大量印度人社区,如肯尼亚、坦桑尼亚等国(见表2),非洲国家发生冲突或其他突发状况时,印度海军、空军可以帮助海外印度人撤离。更关键的是,非洲印度人为印度推进与非洲合作提供了较好的社会基础。正如印度外长苏杰生所说:“非洲350万印度侨民作为双方之间的桥梁发挥了至关重要的作用。”西印度洋地区东非十国的海外印度人合计百万人,占整个非洲地区海外印度人总数的约31%。这样密集的亲缘人口既促使印度推动与东非进行军事安全互动,也为印度深化与东非军事安全合作提供了人文条件。2025年3月,莫迪在毛里求斯向印度人社区发表演讲时表示:“毛里求斯不仅仅是一个伙伴国家。对我们来说,毛里求斯人就是家人。”


第三,文化空间意识是印度与东非军事安全互动的内在动力。莫迪执政时期,随着印度教民族主义崛起,其文化传播的雄心也被极大地激起。苏杰生外长表示,“过去长期被忽视的传统和遗产又恢复了活力,瑜伽、阿育吠陀等正在获得新的动力。”他还强调,“像印度这样的文明国家在世界舞台上更强烈地感受到自己的存在很自然。”为了拓展文化空间,印度政府意图利用海外印度人传播并扩大文化影响力,尤其将印度侨民作为重要的角色宣传印度文化。基于人口空间的亲缘关系,在推动与东非的军事安全互动中,印度强调文化因素。例如,印度海军在2023年国际瑜伽日举办“环印度洋瑜伽”(Ocean Ring of Yoga)活动,与肯尼亚、马达加斯加等国开展合作交流,被称作向海外传播印度瑜伽的“大使”。
第四,发展空间意识是印度与东非军事安全互动的间接驱动力。一是维护东非地区包括多个海上关键交通走廊,比如莫桑比克海峡、霍尔木兹海峡等的安全与印度发展紧密相关。莫桑比克海峡长约1000海里,最西端宽约250海里。1869年苏伊士运河开通后,该航道的使用量有所下降。不过印度认为,莫桑比克拥有巨大的可开采天然气和煤炭储量,该通道可能会重新成为重要的海道和瓶颈。曼德海峡连接红海与亚丁湾,是印度与红海沿岸国家间的重要通道。二是东非也是资源富集区。比如埃塞俄比亚被称为东非水塔,水资源丰富,同时油气资源也有一定储量,坦桑尼亚也是矿产资源比较丰富的国家。三是在发展空间意识上,印度洋被印度视为后院。处于西印度洋地区的东非显然也是印度利益所在,通过军事安全互动的深化与合作孤立部分竞争者就成为其重要的战略选择。四是联系印度政府国防工业制造的雄心,包括东非在内的非洲地区无疑是印度扩大军工贸易的重要市场。实际上,在与东非国家军事安全互动中,印度已经向多个国家提供军事装备,比如向毛里求斯出口巡逻舰,向莫桑比克赠送枪支等。
第五,荣誉空间意识是印度与东非军事安全互动的精神动力。在荣誉空间方面,印度非常重视自己在印度洋的地位与影响是否得到其他行为体的尊重,自己是否被视为该地区的榜样; 地区国家在寻求帮助时是否首先想到印度,是否优先关切印度利益。为了塑造自己的荣誉地位,比如领导者、帮助者的形象,印度通过与东非国家的军事安全互动,尤其是通过培训、水域监测、灾害救助、军事演练展现自己的能力。英帝国将印度洋变为“内湖”的历史经历总使印度企图把印度洋变为“印度的洋”,推动与东非国家的军事安全互动既是为了扩大影响力,也是为了洗刷被英国长期殖民的历史耻辱。印度政治精英还热衷于宣传其对非洲的帮助,或宣传印度有能力帮助非洲,主张非洲国家可以学习印度的发展经验。
第六,权力空间意识是印度与东非军事安全互动的直接动力。尽管约翰·米尔斯海默有关大国政治必定追求权力的说法有失偏颇,但印度确实将追求地区与全球权力排在优先位置。印度政治家除了习惯从舆论上为印度崛起创造氛围之外,还非常重视构建印度主导的地区合作设想,包括“净安全提供者”“第一响应者”“萨加尔战略”等。尽管印度并没有明确为这些设想划定边界,但东非国家在这些策略中居于重要地位。就“净安全提供者”而言,这显然是一个追求权力地位的设想,印度不断在多个场合强调这一角色,是因为其与印度的海洋安全观以及印度洋战略目标相辅相成,恰好满足印度寻求承担在印度洋安全责任与扮演领导者角色的强烈愿望,也迎合了印度门罗主义思维下寻求在印度洋安全治理中发挥“中心”作用的心理。
东非印度洋地区国家一向被印度视为其“第一响应者”角色的受益者,比如在毛里求斯发生疫情时,印度派出海军提供药品以及快速反应医疗服务。实际上,不只是毛里求斯,包括塞舌尔、坦桑尼亚、科摩罗、莫桑比克等东非国家都是印度认为的“第一响应”的范围,本质上这也是印度的权力策略。
“萨加尔战略”是2015年3月莫迪总理在毛里求斯提出来的,其实质是一项关于安全的战略,印度想当然要成为印度洋地区的安全盟主。“萨加尔战略”包括五个方面的内容:一是保卫印度大陆与岛屿领土的安全并保护其海上利益;二是加强和地区行为体如毛里求斯、塞舌尔等的安全合作,印度已经在多个东非国家展开全面的联合监测行动,比如马达加斯加、塞舌尔、毛里求斯、坦桑尼亚等;三是促进印度洋地区的海洋安全合作,包括打击海盗和恐怖主义;四是促进可持续的经济发展;五是地区国家对地区和平负有主要责任。从上述内容可以看出,绝大部分是关于安全内容而非经济发展。换言之,印度企图通过这样的架构确立自己在印度洋地区的权力引领地位。
同时,作为经济规模总量不断增长的国家,印度对于自身的权力地位非常不满意,尤其是至今仍然未能跻身联合国安理会常任理事国,意味着印度国际权力没有被其他大国认可。而非洲对于印度试图推行的扩大联合国安理会成员的改革是一支不可忽视的力量,故而在印度多重权力空间意识中,尤其在争取大国权力方面,必须要获取非洲支持。通过加强与非洲的军事安全互动,无疑可以为印度获取这种支持提供条件与筹码。
印度与东非军事安全互动的前景
印度与东非国家的海洋安全合作面临自身能力不足、执行力薄弱、其他大国不认可印度在东非地区的主导地位、东非印度洋国家也不接受印度主导地位等问题。尽管如此,在东非地区,印度地位明显提升,典型案例就是抛开美国、法国、英国等西方大国,独立与东非国家强化军事安全合作,尤其是不断在多个东非国家推进监听站建设、主导东非多边联合军演等都说明印度在该地区的军事合作中占据优势地位。
多重空间意识具有普遍性,每个行为体都有自己的多重空间意识,而且性质并非一成不变。理论上,行为体多重空间意识存在从极端利己性到极端利他性的变化光谱,中间属于兼济性空间意识范畴。不管是个人还是国家都首先从自身利益出发来看待“他者”,因此利己性的多重空间意识具有天然的合理性与必然性。但是客观来看,极端利己性的多重空间意识对于行为体之间的互动将造成负面影响。
印度与东非国家之间在领地上不存在争端,在人口空间上有着亲缘关系,在文化上也存在较为密切的联系等,都是推动印度与东非军事安全互动的有利因素。比如苏杰生外长声称,“印度和毛里求斯之间的联系不仅取决于印度洋,而且取决于共同的文化、传统和价值观。”然而也需注意到,自印度人民党执政以来,印度的多重空间意识正向极端利己性回归,这必将对印度与东非国家的互动产生不确定性影响。
首先,在多行为体交互中,印度极端利己性的领地空间意识将对东非国家的对外行为与选择构成不确定性影响。印度开始真正重视并加强与非洲关系是在1962年中印边境冲突之后。在冲突爆发时,印度意外地发现,非洲只有刚果(金)、埃塞俄比亚、利比亚和尼日利亚4个国家明确支持它,这与当时印度自我设想的发展中国家领导者的地位不符。从20世纪90年代至曼莫汉·辛格执政时期,在领地空间意识领域,印度渐趋理性并考虑领地空间的兼济性。然而,印度人民党执政以来,印度多重空间意识急剧向极端利己性回归。非洲国家也有自己的多重空间意识,有自己的利益要维护,不可能追随印度极端利己性多重空间意识的步伐。印度试图通过加强与东非军事安全互动打造双方之间互信伙伴关系经不起印度极端利己性领地空间意识的检验,相关的合作议程难免受到影响。而且,如果印度人民党的崛起叙事一旦因激烈的行为体冲突失利而被戳破,印度对东非的军事布局必将被打乱。
其次,在行为体文化空间意识交互中,印度的极端利己性也可能对未来其与东非国家的军事安全互动产生不利影响。每个国家行为体都有自己的文化传统与价值观,不可能完全遵循“他者”的文化空间意识。当前,印度政府已经抛弃尼赫鲁的“世俗主义”政治遗产,转而推崇印度教文化,誓言要做“世界导师”,这实际上是一种极端利己性文化空间意识的表现。对于莫迪的印度人民党和巴格瓦特的“国民志愿服务团”而言,侨民也可以成为印度文化价值观的典范和印度重要思想的传播者,这凸显了印度文化空间意识的极端利己性。诚然,大部分的东非国家与印度有密切的人文联系,也放任印度精英展开印度侨民外交,但若印度极端利己性文化空间意识触及国家文化空间意识的底线,比如对当地主体文化构成冲击,反印情绪也有可能在东非拥有市场。相应地,印度与东非的军事互动也会引起当地人的警惕。
再次,印度极端利己性的权力空间意识必将引起非洲国家对印度加强与东非军事安全互动的警惕与防备。于东非国家的权力空间意识来看,多数东非国家可能掌握不了地区与国际权力,但也不会欢迎印度极端利己性的权力空间追求。即使对印度并没有领土上的安全焦虑,但东非国家都是自大航海时代以来列强在印度洋争霸的受害者,在二战之后经历了较长时间的反殖民运动才获得独立,所以从历史经验来看,这些国家对印度的权力诉求必定怀有警惕之心。有学者已经注意到,东非国家既与西方国家保持传统的安全关系,也欢迎中国投资非洲,成为“一带一路”合作伙伴,它们需要的是多元平衡,并非印度的一家独霸。实际上,印度权力策略中“第一响应者”的内容可不只包括自然灾害,还涉及内政干涉与权力颠覆,比如印度常常干涉马尔代夫内政。一旦印度权力空间意识极端利己性持续发酵,在东非突破双方多重空间意识互动边界,必然带来颠覆性的后果。
结论
随着2025年印度联合东非印度洋国家举行联合大规模军演,印度在东非的进取雄心迈上一个新的台阶。回顾印度与东非的军事安全互动,也可以发现印度在该地区的影响力正在不断加强,其与东非军事安全互动呈现出安全伙伴关系全面化、合作内容多元化以及与东非军事安全合作多边化的发展态势。印度之所以加强与东非的军事安全互动,归根结底还是受多重空间意识的驱动逻辑所规范和影响。当然,军事能力欠缺或许会制约印度与东非军事安全合作的限度,但并不会从根本上影响双方互动的前景。从长远来说,印度与东非军事安全互动受双方多重空间意识交互影响。从现实来看,印度极端利己性的多重空间意识将对包括军事在内的印度与东非的互动产生消极影响,尤其是印度追求极端的单一主导并排斥与区域内外的一些国家,必将导致印度为地区提供公共产品的能力受到限制。
来源/作者:《中国非洲学刊》2025年第4期 责任编辑:张雪




